J. Control. Release丨西安交大马玉菲团队提出内外协同治疗糖尿病创面新策略
糖尿病伤口因持续高血糖导致复杂的病理微环境,包括氧化应激、慢性炎症、细菌感染和血管生成障碍,严重阻碍伤口愈合。传统治疗方法如水凝胶敷料虽能局部改善微环境,但往往忽视系统性高血糖对愈合的根本影响。近年来,基于干细胞的疗法尤其是外泌体因其免疫调节和组织修复潜能受到关注,但其在调节血糖并协同促进糖尿病伤口愈合方面的作用尚不明确。
西安交通大学仿生工程与生物力学研究所的马玉菲副教授团队开发了一种“双重治疗策略”,成功地将具有伤口微环境响应性的多功能水凝胶(GDHPC)与尾静脉注射人脐带间充质干细胞来源的外泌体(hucMSC-exos)结合用于糖尿病创面修复。外泌体可以通过调节胰岛免疫微环境修复胰岛功能,从而促进胰岛素分泌并降低血糖,与具有抗氧化、抗炎及按需释放抗菌药物特性的水凝胶协同促进了糖尿病创面愈合。这项成果发表在Journal of Controlled Release杂志上(IF 11.5),为糖尿病创面治疗提供了一种新的思路。

研究首先合成了载盐酸环丙沙星的明胶-多巴胺交联透明质酸-苯硼酸水凝胶(GDHPC水凝胶)。采用了包括NIH/3T3小鼠成纤维细胞、L929小鼠成纤维细胞、HaCaT人永生化角质形成细胞(由赛业OriCell®提供,货号H5-1001)多种细胞模型评估GDHPC水凝胶体外细胞毒性、抗氧化、抗炎及促进细胞迁移的效果。hucMSC-exos提取自人脐带间充质干细胞(由赛业OriCell®提供,货号HUXUC-01001),细胞使用配套的人脐带间充质干细胞完全培养基进行培养。并在体外以高浓度葡萄糖处理的INS-1细胞(由赛业OriCell®提供,货号R1-0301)为模型验证hucMSC-exos对糖尿病胰岛β细胞损伤和功能障碍的治疗作用,通过细胞死活染色及CCK-8实验评估外泌体对损伤的胰岛细胞的保护作用及促进增殖效果,并通过ELISA检测细胞胰岛素分泌能力。体内实验部分,通过链脲佐菌素诱导C57BL/6J雄性小鼠建立1型糖尿病模型,并分别施加局部GDHPC水凝胶敷料与尾静脉注射hucMSC-exos中提取的外泌体进行联合治疗,最终通过血糖监测、组织病理学染色、免疫组化/荧光及ELISA等多种技术手段综合评价治疗效果。
① 制备GDHPC水凝胶进行性能及体外生物活性表征;
② 提取hucMSC-exos并进行体外生物活性验证;
③ 建立T1DM小鼠模型进行分组治疗;
④ 评估伤口愈合指标;
⑤ 评估胰岛损伤修复指标。

图1. 伤口微环境响应型多功能GDHPC水凝胶与hucMSC-exos协同用于糖尿病创面修复机理图
-
成功构建性能优异的GDHPC水凝胶
本研究首先通过化学接枝合成了多巴胺-明胶(Gel-DA)和苯硼酸-透明质酸(HA-PBA),并利用二者之间的硼酸酯键交联,快速构建了GDHP水凝胶。该水凝胶展现出与糖尿病小鼠皮肤组织相匹配的力学性能、良好的可注射性、快速的自愈合能力以及强大的组织粘附性。这些物理特性使其能够完美贴合不规则且经常活动的伤口,为后续的生物功能奠定了理想的物理基础。由于硼酸酯键的动态特性,GDHP水凝胶能够对糖尿病伤口的特征性微环境(如酸性pH、高浓度葡萄糖和活性氧ROS)做出响应,发生降解。当负载抗生素CIP-H后,所形成的GDHPC水凝胶能在模拟糖尿病伤口环境中加速降解和药物释放,而在正常生理环境中释放缓慢。这赋予了该水凝胶“按需抗菌”的能力,能智能地在感染风险高的环境下释放药物,从而更有效地预防和控制伤口感染。

图2. GDHP水凝胶具有可注射、自愈合和粘附特性,其力学性能与糖尿病小鼠皮肤组织相匹配。装载盐酸环丙沙星的GDHPC水凝胶可以响应糖尿病伤口微环境,表现出受控降解行为和CIP·H释放
-
GDHPC水凝胶具有抗菌、抗氧化、抗炎、促细胞迁移多种生物活性
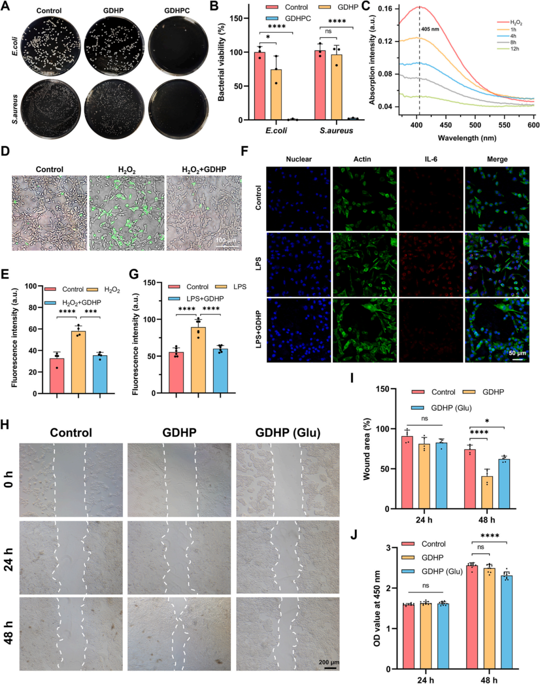
体外实验证实,负载了CIP-H的GDHPC水凝胶对大肠杆菌和金黄色葡萄球菌均表现出近乎100%的抗菌率。同时,得益于多巴胺中的儿茶酚结构和苯硼酸基团,水凝胶能有效清除过氧化氢和细胞内的ROS,减轻氧化应激损伤。此外,水凝胶还能显著抑制由LPS诱导的成纤维细胞炎症因子IL-6的表达,显示出良好的抗炎效果,有助于改善糖尿病伤口中持续的炎症状态。通过细胞划痕实验发现,即使用水凝胶的提取物进行处理,也能显著增强由赛业OriCell®提供的HaCaT人永生化角质形成细胞的迁移能力,即使在模拟糖尿病的高糖环境下,这种促迁移效果依然显著。这表明 GDHP水凝胶能够直接作用于伤口愈合的关键细胞,推动伤口再上皮化进程,而这过程主要依赖于细胞迁移而非增殖。

图3. GDHPC水凝胶通过加载环丙沙星盐酸盐发挥抗菌作用,并能缓解氧化应激,减少炎症,促进角质细胞迁移
-
水凝胶与外泌体的联合治疗展现出协同增效的卓越愈合效果
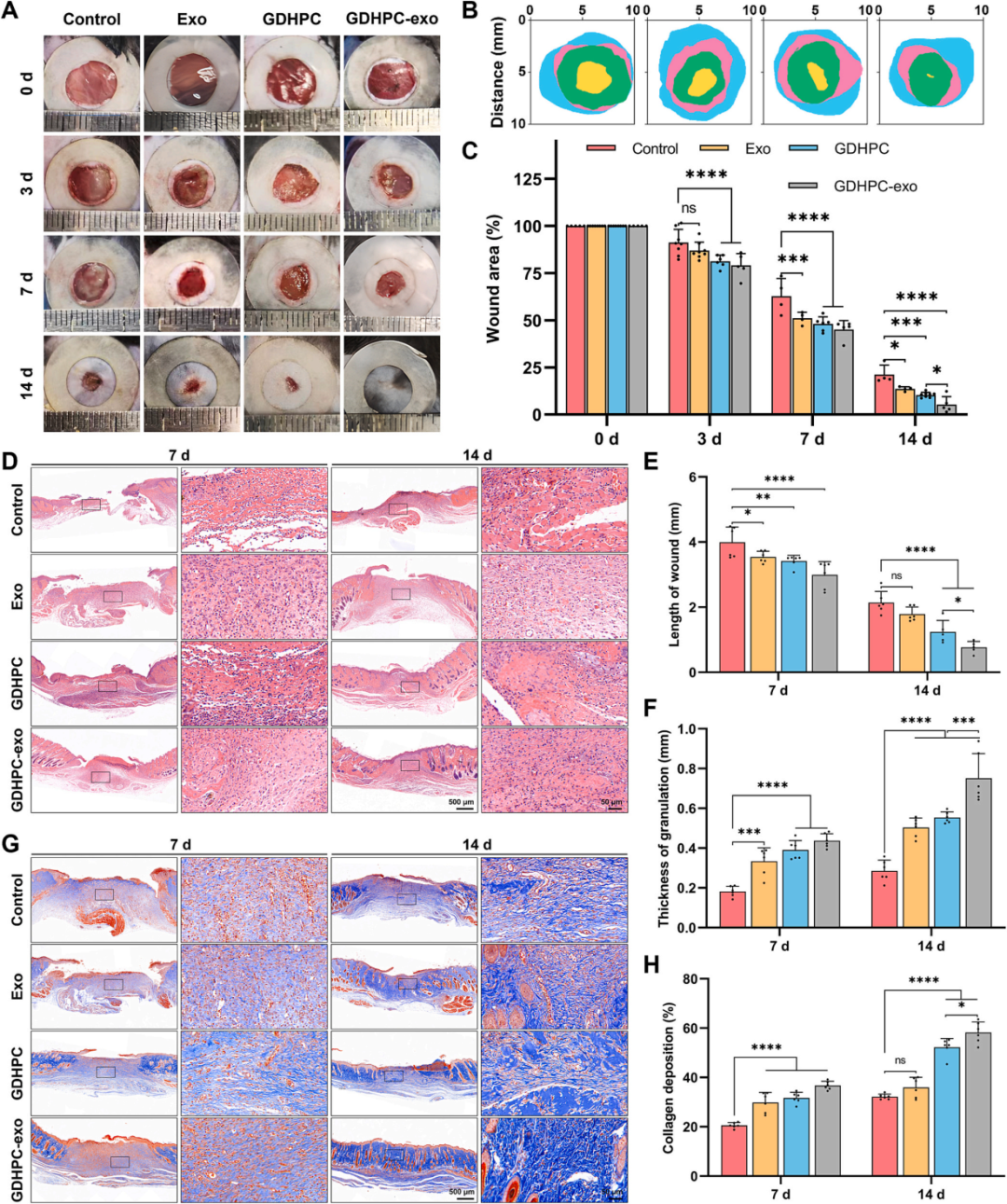
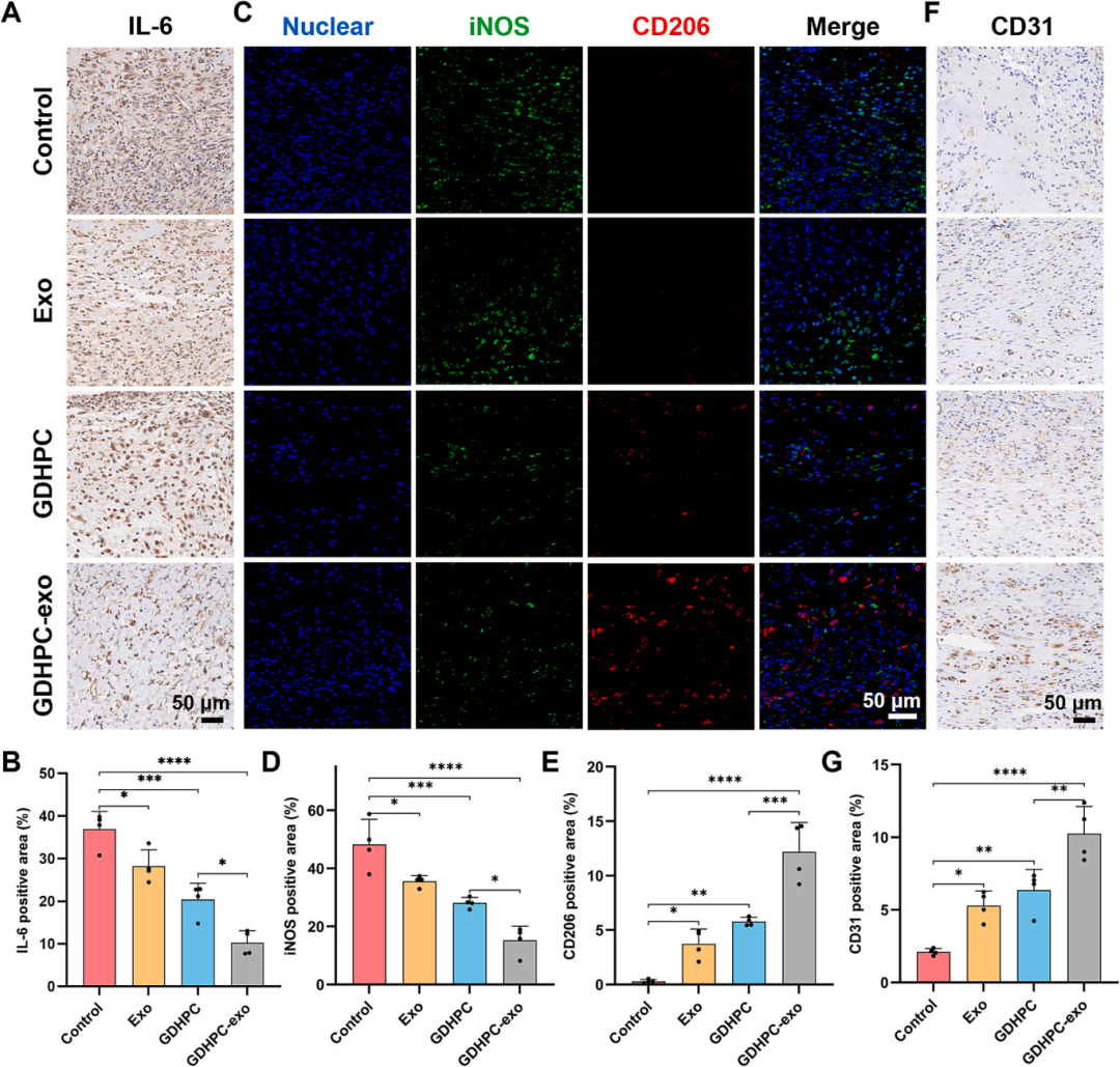
在动物模型中,局部应用GDHPC水凝胶与系统注射hucMSC-exos的联合疗法,其伤口愈合速度和质量均显著优于任何单一治疗组。组织学分析显示,联合治疗组伤口内的炎症反应最轻(IL-6表达最低,促修复的M2型巨噬细胞比例最高),血管生成最为丰富(CD31阳性区域最多),胶原沉积更紧密且有序,肉芽组织更厚,再上皮化更完全。这证明了“局部改善微环境”与“系统调控血糖”的双重治疗策略产生了强大的协同效应。

图4. GDHPC水凝胶结合hucMSC-exos注射,有效促进1型糖尿病小鼠模型中的伤口愈合

图5. 协同治疗策略通过缓解炎症和促进血管生成,促进糖尿病伤口愈合
-
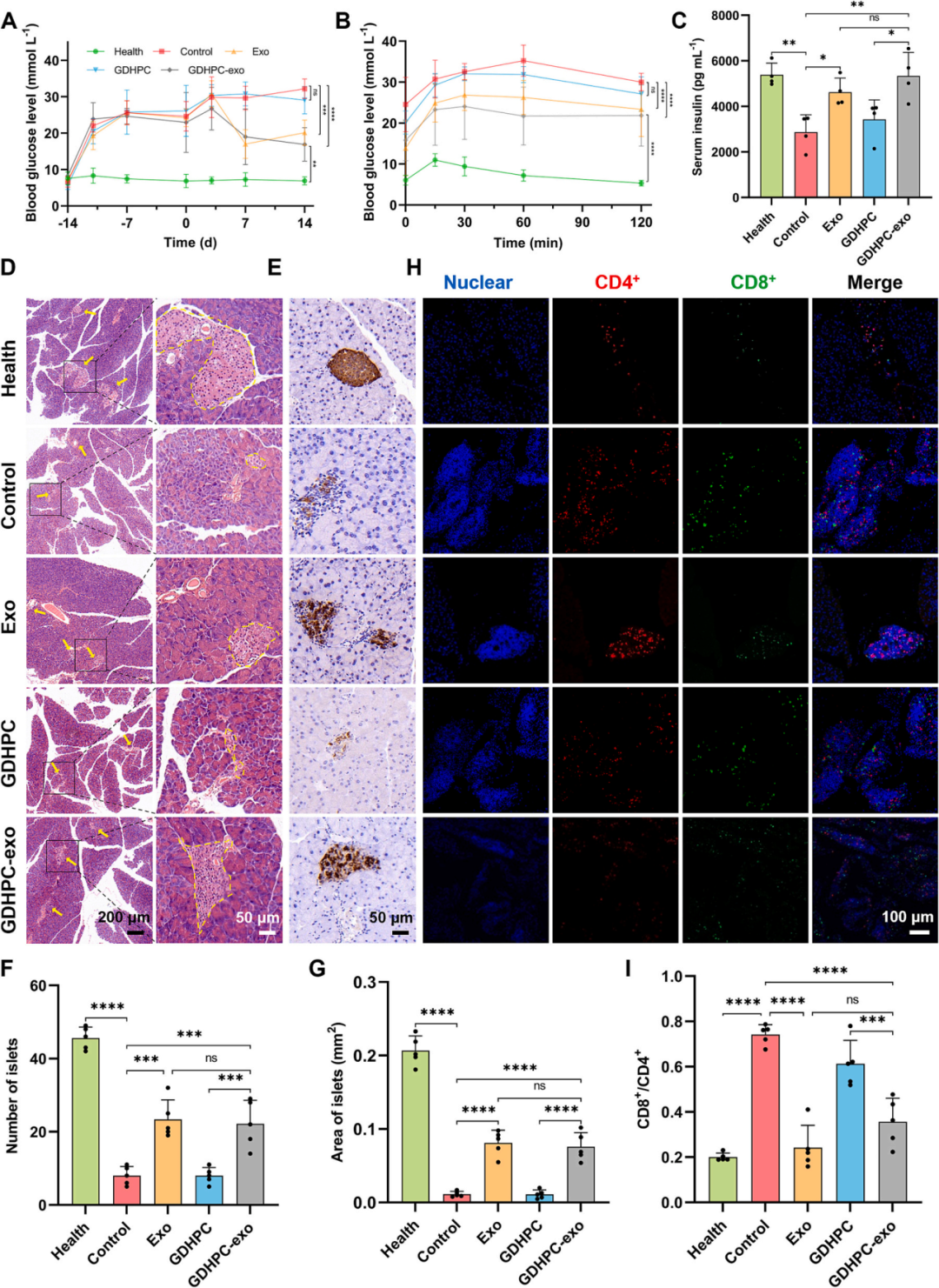
hucMSC-exos 可修复胰岛功能并有效降低系统血糖
通过尾静脉将从赛业OriCell®提供的hucMSC中提取的外泌体注射到糖尿病小鼠体内,发现这些外泌体能够富集到受损的胰腺。它们通过调节胰腺免疫微环境(如显著降低CD8⁺ T细胞的数量和CD8⁺/CD4⁺比值),抑制过度的自身免疫攻击,从而保护胰岛β细胞,促进其结构和功能的修复。这直接体现在小鼠血清胰岛素水平的升高、葡萄糖耐受能力的改善以及随机血糖水平的显著下降。

图6. 注射hucMSC-exos通过调节胰腺免疫微环境并促进胰腺损伤修复,调节糖尿病小鼠的血糖水平,从而促进胰岛素分泌
本研究提出并验证了一种“局部水凝胶+系统外泌体”的双重治疗策略,GDHPC水凝胶局部调控糖尿病创面微环境,释放抗菌药物、减轻氧化应激及炎症、促进上皮化,同时hucMSC-exos修复胰岛功能,降低血糖,改善全身代谢状态。该策略在动物模型中表现出协同增效的伤口愈合能力,显著优于单一治疗方式。 该研究为糖尿病慢性伤口的临床治疗提供了新思路,兼具局部微环境调控与系统代谢干预的双重优势,具有重要的转化潜力。
原文检索:
[1] S. Tang, K. Feng, R. Yang, Y. Cheng, N. Shi, H. Zhang, Z. Wei, Y. Ma. A dual-action strategy: wound microenvironment responsive hydrogel and exosome-mediated glucose regulation enhance inside-out diabetic wound repair. J. Contr. Release, 382 (2025), 10.1016/j.jconrel.2025.113716.
赛业生物OriCell®科研细胞资源库
赛业生物OriCell®拥有品类齐全、规模庞大的科研细胞资源库,包括原代干细胞、原代体细胞、细胞系、标记细胞等现货,并为每类细胞配置了配套培养基,养好细胞有保障。
OriCell®助力产品
|
引用产品 |
货号 |
|
HUXUC-01001 |
|
|
H5-1001 |
|
|
R1-0301 |
三种细胞在研究中的应用:
-
将人脐带间充质干细胞作为外泌体(hucMSC-exos)的来源。
-
INS-1细胞作为胰腺β细胞的模型,被用来在体外直接验证hucMSC-exos对糖尿病核心病理环节(胰岛β细胞损伤和功能障碍)的治疗作用。
-
HaCaT细胞用来评估伤口再上皮化。通过使用划痕实验,来评估GDHP水凝胶的提取物对HaCaT细胞迁移能力的影响。
填写需求描述给我们
工具快速咨询
400-680-8038
info@oricellbio.cn