Materials Today Bio: 解放军总医院联合南开团队突破肩袖修复瓶颈,姜黄EVs微针系统重塑能量代谢治疗新范式
肩袖损伤是骨科常见疾病,涵盖肌腱病、部分撕裂及全层撕裂等多种类型,全球发病率超20%。该疾病会导致肩部疼痛、无力,严重影响患者日常活动与工作效率,即便关节镜缝合等外科技术不断发展,术后失败率仍高达20%-94%,核心症结在于肌腱组织内源性修复能力不足,而肌腱干/祖细胞(TSPCs)能量代谢失衡引发的ATP缺乏,是损伤修复不佳的关键病理特征。因此靶向能量代谢调控肌腱再生是一种有前途的治疗方式。
近日,中国人民解放军总医院骨科研究所与南开大学医学院合作团队聚焦肩袖损伤后的能量代谢紊乱问题,构建了姜黄来源细胞外囊泡(Tur-EVs)负载的GelMA微针递送系统(T-MN),为肩袖损伤修复提供了兼具靶向性与生物相容性的新型治疗方案。该研究于2025年11月发表在《Materials Today Bio》期刊上发表(IF 10.2),文章题为“Turmeric-derived extracellular vesicles loaded microneedle system attenuates rotator cuff degeneration by orchestrating energetic metabolism”。

研究核心成果包括:
-
明确肩袖损伤后TSPCs呈现“氧化磷酸化抑制 + 糖酵解增强”的Warburg样代谢特征;
-
证实Tur-EVs可通过激活线粒体自噬与内源性抗氧化系统,修复损伤TSPCs的能量代谢平衡,其机制依赖 AMPK/FOXO3信号通路;
-
T-MN系统实现Tur-EVs的局部精准、持续释放,在大鼠与兔肩袖损伤模型中显著改善步态功能、组织学修复质量及生物力学性能,且具备良好生物安全性。

图1. 姜黄来源细胞外囊泡负载微针(T-MN)通过AMPK/FOXO3 信号通路增强线粒体自噬与内源性抗氧化能力,改善肩袖损伤后能量代谢失衡。
研究材料和方法
赛业生物OriCell®乌拉圭标准级胎牛血清(货号FBSST-01033)、Mitotracker染色剂、DCFH-DA 探针、线粒体染色试剂盒(JC-1)、钙黄绿素-AM/PI 双染色试剂盒、大鼠肌腱干/祖细胞(TSPCs)、甲基丙烯酰化明胶(GelMA)等。
本研究用了激光共聚焦、Western Bolt、细胞增殖检测、细胞活死染色技术、seahorse技术、小动物步态分析技术,以及动物肩袖损伤模型构建等技术。
-
肩袖损伤后TSPCs呈现特征性代谢重编程
通过转录组学分析发现,大鼠急性肩袖损伤模型及人类慢性退行性肩袖组织中均存在显著代谢紊乱。损伤组织中促氧化基因(Cyba、Nox4等)上调,抗氧化基因(Sod1、Cat、Gpx4)下调,线粒体三羧酸循环(TCA)及氧化磷酸化(OXPHOS)相关基因(Me1、Sdha、mt-Co1等)表达降低,而糖酵解通路基因(PFKL、SLC2A1、LDHA)显著上调。
跨物种分析(大鼠损伤组织与人类GEO数据库GSE26051数据集)证实,脂肪酸代谢、线粒体自噬、TCA循环等通路的下调是保守性病理特征。功能验证显示,损伤组织中乳酸化蛋白水平升高(Pan-Kla染色)、超氧阴离子积累(DHE染色),进一步证实肩袖损伤后TSPCs发生Warburg样代谢转换,表现为线粒体功能障碍、糖酵解增强及氧化应激失衡。

图2. 肩袖肌腱损伤中的代谢重编程。
-
Tur-EVs的制备表征与生物相容性验证
研究人员通过尺寸排阻色谱法成功分离Tur-EVs,TEM观察显示其为球形膜结构囊泡,NTA分析表明其直径主要分布在100-300nm,中位直径159.6nm,符合细胞外囊泡的典型特征。代谢组学分析鉴定出2645种生物活性成分,其中脂质类分子占比最高(28.83%),包含姜黄酮、莪术二酮、姜黄素等具有抗炎、能量调节功能的代谢物。
细胞实验证实,PKH26标记的Tur-EVs可在4h内被TSPCs内化,且在0-100μg/mL浓度范围内对TSPCs无细胞毒性。在H₂O₂诱导的氧化应激模型中,Tur-EVs预处理可剂量依赖性降低细胞内ROS积累,25μg/mL被确定为最佳有效浓度,为后续实验提供了剂量依据。赛业生物OriCell®提供的胎牛血清细胞培养体系,确保了Tur-EVs与TSPCs共培养过程中细胞状态的稳定性,为生物相容性验证结果的可靠性奠定了基础。

图3. Tur-EVs的分离提取、表征和生物相容性。
-
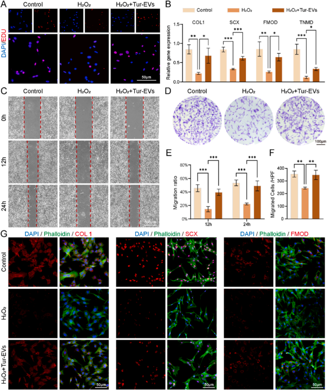
Tur-EVs体外拯救氧化应激损伤的TSPCs功能
H₂O₂处理会显著抑制TSPCs的增殖与迁移能力,而Tur-EVs共培养可有效逆转这一表型:EdU实验显示TSPCs增殖活性显著提升,划痕愈合实验与Transwell实验证实细胞迁移能力增强。同时,Tur-EVs可维持TSPCs的成腱分化表型,免疫荧光与qRT-PCR结果显示,COL1、SCX、FMOD等成腱标志物的表达水平在Tur-EVs处理组显著高于单纯H₂O₂处理组。
该部分实验中,赛业生物OriCell®的乌拉圭标准级胎牛血清为细胞提供了稳定的生长微环境,使得Tur-EVs对TSPCs增殖、迁移及分化的调控效应得以精准检测,避免了因培养体系不当导致的实验偏差,为后续机制研究提供了可靠的细胞模型基础。

图4. Tur-EVs可以改善氧化应激受损的TSPCs表型和功能。
-
T-MN系统的体内治疗效果与机制解析
为解决Tur-EVs在致密肌腱组织中的递送难题,研究团队构建了GelMA基Tur-EVs负载微针系统(T-MN)。SEM显示T-MN为四方锥形结构,针尖锋利,力学测试表明单根微针断裂力超0.8N,可有效穿透肌腱组织且不破裂;体外释放实验证实T-MN可实现Tur-EVs的持续释放,8天累计释放率达91.21±5.05%,体内荧光成像显示T-MN组Tur-EVs在损伤部位的滞留时间显著长于直接注射组。
大鼠步态分析显示,术后14天T-MN组大鼠肩袖功能相关参数(接触面积、足印宽度、步长等)显著优于空白组与单纯微针组,且28天仍保持优势,血清生化与脏器切片证实 T-MN具备良好生物安全性。兔肩袖损伤模型中,T-MN处理后12周,MRI评分(Neer评分)显著改善,组织学显示修复组织胶原排列更规整,Bonar评分与Movin评分分别降低43%与24%,Picrosirius red染色显示厚胶原纤维(橙红色)占比增加,生物力学测试证实极限断裂载荷(76.52±3.51N)与刚度(27.44±4.94N/mm)显著高于对照组。

图5. Tur-EVs负载微针(T-MN)修复大鼠肩袖损伤。

图6. Tur-EVs负载微针(T-MN)修复兔肩袖损伤。
机制研究表明,Tur-EVs通过激活AMPK/FOXO3信号通路,促进FOXO3核translocation,进而增强线粒体自噬(TOM20/LC3b共定位增加)与内源性抗氧化酶(CAT、SOD1、GPX4等)表达,逆转H₂O₂诱导的线粒体形态异常与功能障碍,恢复 TSPCs 的氧化磷酸化能力,纠正能量代谢失衡。
该研究首次明确能量代谢紊乱是肩袖损伤修复不佳的核心病理机制,提出 “代谢重编程” 治疗策略,构建了姜黄来源EVs负载微针递送系统(T-MN)。
该系统兼具三大优势:一是Tur-EVs富含多种生物活性代谢物,可通过AMPK/FOXO3通路双重调控线粒体自噬与抗氧化系统,精准纠正TSPCs的Warburg样代谢表型;二是GelMA微针实现Tur-EVs的局部靶向、持续释放,解决了传统药物递送在致密肌腱组织中效率低、清除快的难题;三是植物来源EVs生物相容性高、免疫原性低,且微针递送创伤小,具备良好临床转化潜力。

图7. Tur-EVs调节能量代谢的机制。
原文检索:
Zhang R, Li H, Mu Y, Li R, Li X, Gao T, Yang Y, Xu Z, Ren Y, Ning C, Zhao Z, Hao L, Guo Q, Liu S. Turmeric-derived extracellular vesicles loaded microneedle system attenuates rotator cuff degeneration by orchestrating energetic metabolism. Mater Today Bio. 2025. doi:10.1016/j.mtbio.2025.102590.
胎牛血清是细胞培养中的重要一环,赛业生物OriCell®稳定供应合规进口的胎牛血清,并经过内部细胞库多种干细胞、原代细胞和细胞系培养测试,具有良好的促生长性能,可满足市面上绝大部分的细胞培养需求,提高实验结果一致性;基于自筛血清生产的配套培养基畅销十多年,助力科研人员各领域文章顺利发表。此外,我们还可稳定供应新生牛、成年牛及马血清,为科研人员提供多样选择。
OriCell®助力产品
|
引用产品 |
货号 |
|
乌拉圭标准级胎牛血清 |
FBSST-01033 |
在本研究中,细胞培养实验均应用来自OriCell®的乌拉圭标准级胎牛血清,细胞培养状态良好,为所有细胞实验的进行提供细胞质量保障。
进口胎牛血清家族产品推荐:
-
南美乌拉圭标准级胎牛血清(货号FBSST-01033)—常规细胞系培养,及部分干细胞
填写需求描述给我们
工具快速咨询
400-680-8038
info@oricellbio.cn