IF=20.3!苏大打造骨修复新范式!注射式短纤维支架精准释放PTH,靶向ROS稳态,重塑“骨-血”偶联!
近日,苏州大学附属第二医院在国际顶级材料期刊Bioactive Materials(中科院一区TOP,IF:20.3)在线发表题为 “Optimizing type H vessels formation via short fibers 3D scaffolds with maintaining redox homeostasis for osteoporotic bone remodeling” 的研究论文。苏州大学附属第二医院李俊杰、王佳毅为论文共同第一作者,苏州大学附属第二医院贾鹏教授为通讯作者。
本研究创新构建了一种可注射、ROS响应性短纤维三维支架系统,实现PTH(1–34)在骨质疏松微环境下的局部缓释,精准调控氧化应激水平,有效激活H型血管生成,显著促进骨缺损修复。该成果为骨质疏松性骨缺损的精准干预提供了全新策略,展示了“抗氧化—血管-成骨偶联”协同调控的临床应用潜力。

图1. 文献封面截图
研究背景
骨质疏松症(Osteoporosis)是一种常见的代谢性骨骼疾病,主要特征为骨量减少和骨微结构退化,导致骨骼脆性增加和骨折风险显著升高。骨质疏松性骨折常伴随骨缺损,但骨质疏松骨的再生能力显著下降,主要归因于成骨与血管生成偶联过程的紊乱。骨组织高度依赖血管系统的支持,血管不仅输送营养和信号分子,还通过旁分泌作用直接调控骨形成。近年来研究发现,H型血管(CD31hiEmcnhi)在维持骨稳态及促进骨再生中发挥关键作用,其缺失与骨质疏松的发生密切相关。
在骨质疏松状态下,激素水平紊乱、免疫系统异常及活性氧(ROS)水平升高,会抑制成骨细胞活性、促进破骨细胞分化,并进一步损伤血管系统,造成骨重塑障碍。目前临床修复骨缺损仍以自体骨移植为金标准,但其存在供体受限、并发症高等问题,难以满足广泛临床需求。因此,开发兼具促血管生成与抗氧化功能的新型治疗策略,尤其是靶向H型血管的干预手段,被认为是提升骨质疏松骨修复能力的潜在方向。
本研究构建了一种基于聚多巴胺修饰短纤维支架,结合ROS响应性脂质体缓释PTH (1–34)的递送系统,不仅在体外显著促进了间充质干细胞的成骨分化和内皮细胞的增殖迁移,也在体内有效促进了H型血管形成和骨缺损修复,提出了“抗氧化-血管成骨偶联”协同治疗的新策略,具有良好的转化前景。
本研究采用骨髓间充质干细胞(BMSCs)和人脐静脉内皮细胞(HUVECs)作为细胞模型。体外实验中,使用Calcein-AM/PI细胞活性染色、JC-1、DCFH-DA、TRAP、ALP及ARS等多种商业试剂进行细胞功能检测,其中茜素红染色液来自赛业OriCell®(ARS,货号ALIR-10001)。体内实验采用雌性SD大鼠双侧卵巢切除骨质疏松模型及股骨髁骨缺损模型。支架材料为电纺明胶/PLA短纤维,表面涂覆聚多巴胺,结合基于S18-PC构建的ROS响应性PTH (1–34)脂质体,实现药物释放与ROS清除的双重功能平台。
-
构建ROS响应性短纤维3D支架系统
本研究通过静电纺丝技术制备明胶/PLA短纤维支架(PSF),表面PDA修饰后加载ROS响应性脂质体。构建的PSF@P-SLP支架具有良好注射性、原位聚集及抗氧化能力,能稳定释放PTH (1–34)。

图2. PSF@P-SLP支架制备。
-
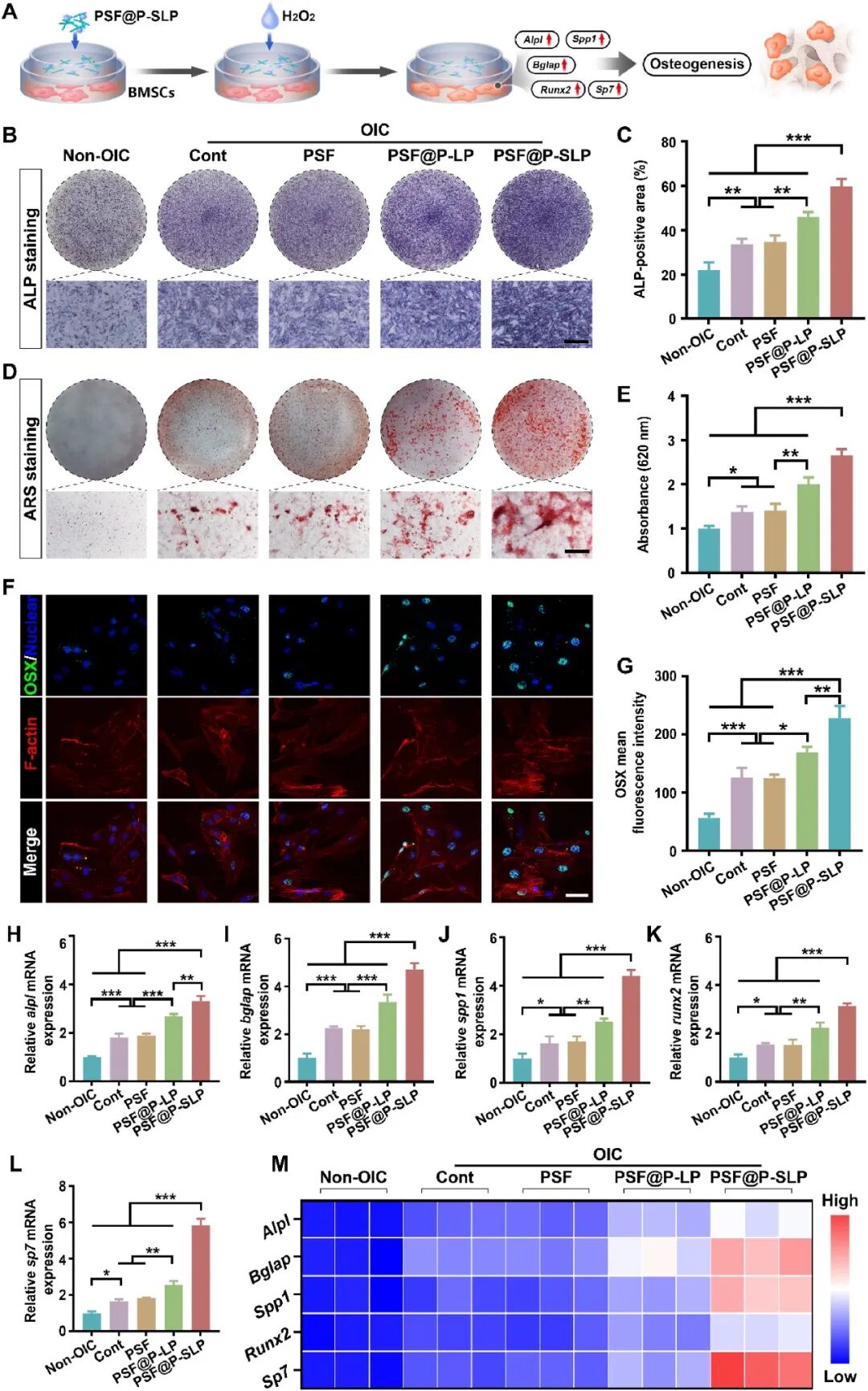
体外验证抗氧化与成骨促进能力
PSF@P-SLP显著清除ROS,恢复线粒体膜电位,提升细胞活力。在高ROS环境下,PSF@P-SLP显著提高BMSCs的ALP表达、钙化结节形成及OSX、Runx2等成骨基因表达。

图3. PSF@P-SLP促进BMSCs在高ROS环境中的成骨分化。
-
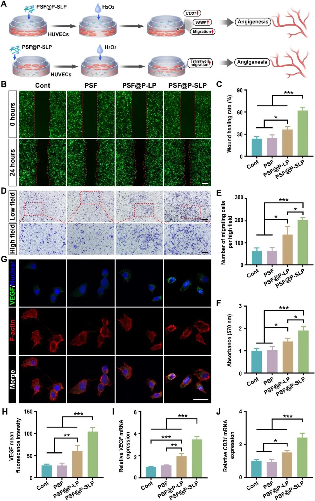
促进血管内皮细胞功能,增强血管新生
PSF@P-SLP显著提升HUVECs的迁移能力与管腔形成。RT-qPCR及免疫荧光显示VEGF、CD31表达水平显著提高。

图4. PSF@P-SLP可以促进血管内皮细胞的迁移和增殖,有助于血管生成。
-
体内促进骨重建与H型血管形成
Micro-CT与组织学分析证实:PSF@P-SLP组在2周和4周均表现出更高的骨量、BMD、BV/TV等指标。动态组织形态学显示:新骨形成速度(MAR)明显加快。CD31+Emcn+双阳性免疫荧光表明H型血管显著增多。


图5. PSF@P-SLP具有强大的促新骨形成和增强血管形成能力,显著加速骨质疏松性骨缺损的修复。
本研究创新性地构建了一种具有ROS响应、可注射、可促进成骨与血管生成的多功能短纤维三维支架。该支架通过负载PTH (1–34)并在氧化应激环境下实现局部缓释,协同调控氧化稳态和成骨-成血管偶联,在骨质疏松骨缺损修复中展现出显著优势。

图6. 负载PTH(1-34)的ROS反应性脂质体修饰短纤维3D支架(PSF@P-SLP)的制备及其在骨质疏松微环境中调控氧化应激和血管生成-成骨偶联中的作用。
原文检索:
[1] Li J, Du Y, Wang J, Liu T, Zhu H, Ma J, Zuo G, Wang J, Cui W, Jia P. Optimizing type H vessels formation via short fibers 3D scaffolds with maintaining redox homeostasis for osteoporotic bone remodeling. Bioactive Materials. 2025 Nov 1;53:417-32. https://doi.org/10.1016/j.bioactmat.2025.07.030
赛业OriCell®茜素红染色液,助力高分文章
|
本文引用产品 |
货号 |
|
OriCell®茜素红染色液(Alizarin Red S Solution) |
ALIR-10001 |
该产品适用于干细胞的成骨诱导分化中钙盐组织的染色。
填写需求描述给我们
工具快速咨询
400-680-8038
info@oricellbio.cn